記者今天從教育部網站獲悉,教育部辦公廳發佈了《關於公佈2021—2022學年面向中小學生的全國性競賽活動的通知》,確定“第五屆全國青少年人工智能創新挑戰賽”等36項競賽活動為2021—2022學年面向中小學生的全國性競賽活動,舉辦時間原則上為2022年8月前。
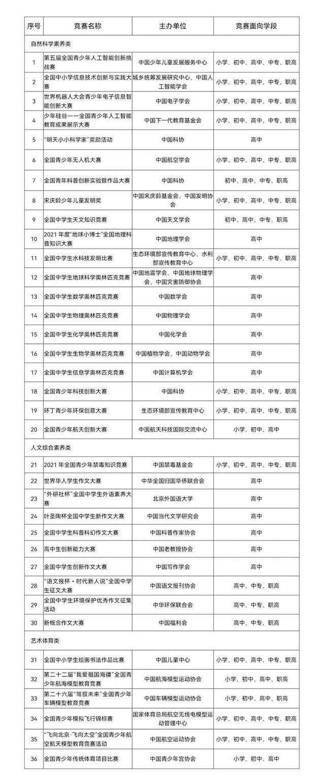
具體名單如下:

通知指出,各地要按照《管理辦法》和《教育部辦公廳關於進一步加強面向中小學生的全國性競賽活動管理工作的通知》(教基廳函〔2020〕21號)要求,進一步規範競賽管理工作,引導學生和家長堅決不參加名單以外違規舉辦的競賽活動,切實減輕學生過重課外負擔。人員聚集的競賽具體舉辦時,主辦單位須報當地新冠肺炎疫情防控部門同意。(記者 葉雨婷)