王俊凱17歲生日背後:愈演愈烈的粉絲“應援戰”
9月21號,也就是昨天,是TFBOYS隊長王俊凱17歲的生日。
以為我是TFBOYS的親媽粉吶?其實,除了“左手右手一個慢動作”的《青春修煉手冊》,我對TFBOYS知之甚少,但王俊凱要過生日這事我的確一週前就知道了——事實上,從更早之前開始這個消息就鋪滿了我生活空間的“海陸空”,甚至還鋪向了老外的“海陸空”:

王俊凱照片出現在紐約時代廣場LED大屏
微博上有段子調侃,老美們估計認識王俊凱的不多,看到這照片可能第一反應是個“huge amber alert”(美國發生兒童綁架案時的警戒通知)。
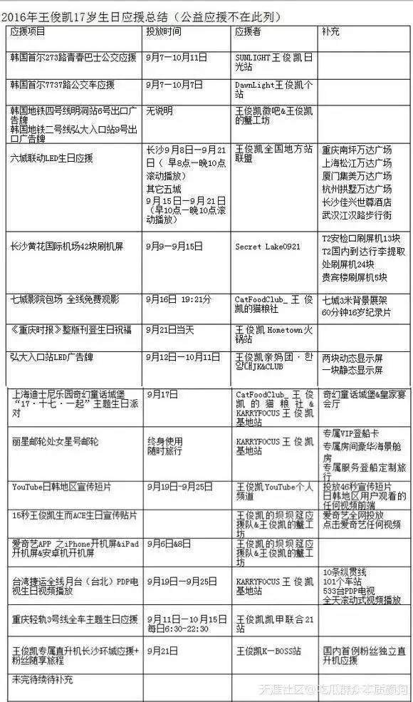
截至寫稿時,微博上 #王俊凱921生日快樂# 的話題閱讀數已經超過13億。下午14:20分開始的王俊凱生日直播也因人數過多一度導致伺服器宕機。
重慶地鐵車身廣告、11塊時代廣場LED大屏廣告、獨立直升飛機環城飛行、豪華郵輪終身VIP、在冰島韓國等海外媒體投放……有媒體估算,這次王俊凱的“海陸空”立體生日派對花費在千萬級別,並且還有些動作是花錢也不好辦的,比如在水立方進行主題燈光展示。推動這一切的力量來自——他的“唯飯”(組合裏只追某一成員的粉絲,區別於“團飯”),這些曾用42,776,438次微博轉發點擊幫他創下過吉尼斯世界紀錄的人們。

重慶輕軌的全線車身廣告

水立方的燈光應援
這種追星方式,現在專稱為——應援。這種發源於日本的文化(日語:応援おうえん),隨著日韓娛樂業的興起,從體育場的啦啦隊散播到娛樂業,並在粉絲對明星的追逐和明星之間人氣的攀比之中茁壯成長,本質上成為了現今明星(尤其是偶像明星)與粉絲關係的一種,也自然地孕育出了如今的粉絲經濟。
“應援”的進化
自2013年8月6日出道以來,這是王俊凱以TFBOY的身份度過的第四個生日。出道之後,每年他的生日也被認為是TFBOYS生日應援大戰的開始,隨後過生日的兩位成員(王源,生日11月8日;易烊千璽,生日11月28日),其粉絲生日應援的陣仗只怕是有過之而無不及。
天涯上有一篇發佈于2014年的帖子,梳理了當年TFBOYS的另一成員王源的生日應援排場,主要應援方式摘錄如下:
1,在Youtube的亞太地區進行廣告投放;(Youtube視頻播放前顯示的廣告平均費率為每千次展示10-15美元;重疊式廣告平均費率為每千次展示8-10美元)
2,助養動物多多到能開動物園。不完全統計,“源長”的動物園入住了熊貓、北極雪狐、老虎、北極兔、企鵝、北極熊、鯨、小獅子、耳廓狐、樹袋熊、雪豹、遠東豹、獵豹、雲豹、美洲豹、山貓、美洲獅、金錢豹、雪地貓頭鷹、豹貓、大象、長頸鹿、座頭鯨共23種小動物;
3,認養了樹林,植物園;
4,命名幾顆星星;
5,包摩天輪
6、紐約時代廣場LED
7,公交車和輕軌燈牌
8,奶茶免費喝活動和愛心書屋
9,其他方式,主要是送禮衣服鞋子手工公益。(周邊、媒體合作等)
要知道,這個時候,TFBOYS剛剛出道了一年。看看以下由天涯網友昨天發出的今年王俊凱生日應援總結:

TFBOYS的另一成員易烊千璽的生日應援也曾創下紀錄。有粉絲為他買下環遊世界的機票,終身有效,更有人送上別墅。
“愛豆”的人氣和地位,是粉絲們心理滿足感的來源。“愛豆”大過天,所以“應援戰爭”的主角從來都不是明星本人,而是其各自的粉絲。
吃瓜群眾們一如既往地目瞪口呆,前幾年他們對這種行為不解,如今也只在驚訝之餘感嘆“真有錢啊”。嗨,消費升級嘛,粉絲們追“愛豆”的方式更是這樣指數級地升級著。
一開始,應援方式還比較樸素,主要集中在演出現場。1992年,韓國第一個偶像團體“徐太志和孩子們”出道,粉絲們在現場演出的歌曲固定位置喊出統一口號的方式為偶像加油造勢,娛樂應援文化由此而生,這個應援方式被後來組合的粉絲們一直延用至今。
隨後應援的方式變得多樣化,為了突出粉絲行動的一致性和規模、以及便於與偶像互動,還衍生出應援物和應援色。“韓流鼻祖”H.O.T的粉絲則將這一切整合起來,初定了偶像粉絲應援的行為規範,他們自稱“白飯”,並首創了白色氣球、白色熒光棒、白色會服等應援物。

後來,韓國娛樂圈産生了四大應援海洋奇跡:H.O.T的白色海洋、Shinhwa(神話)的橙色海洋、東方神起(TVXQ)的珍珠紅色海洋以及Super Junior的寶藍色海洋。
應援色後來在粉絲文化中扮演了相當重要的角色,因為可挑選的顏色不多,而個人、團體偶像層出不窮,常常發生因為撞色産生的兩方粉絲撕X事件。
再後來,應援場景從演出現場擴大到場外,紀念日應援、新作品應援、公益應援等周邊應援方式迅速普及,應援方式也從統一服裝應援物發展為捐錢捐物,以塑造偶像形象提升偶像的曝光率。
在韓國,這種應援還衍生出了別具特色的“大米應援”現象,韓語中大米諧意“大發”,應援大米會被慈善捐贈出去。明星新劇發佈會後,各大公司都會出大米應援量大字報,大米應援數字即是明星人氣指標,2012年,允浩出演《巡夜人日誌》,獲得粉絲應援的大米32噸,創下當年粉絲大米應援紀錄;除了送大米,為了讓愛豆在劇組受到照顧,粉絲還會進行食物應援,給劇組所有工作人員送上成百套的豪華便當或者海鮮、水果等。

2PM粉絲的食物應援
公交車應援是最常規的應援手段,日本粉絲曾經包下三百輛公交車為組合JYJ做演唱會應援,導致日本交通癱瘓。
這種應援方式也隨著韓流一併傳入了進入了中國。2009年李宇春首次觸電拍攝電影《十月圍城》,有玉米發帖號召全國玉米包場看《十月圍城》,一天之內,全國就有18個城市的玉米去影院包場;2010年,Super Junior錯失金唱片獎,為安慰偶像,中國粉絲集資1億1千萬韓幣製作了一個純金唱片寄給他們。
“我們做的每一件事情,都是經過深思熟慮的,是經過數字統計以後再定下的方案。外人説我們是腦殘粉,我們不在乎,路人不會因為粉絲投的一塊LED屏就被圈粉,只有業內人士才會深究,他們決定了王源的資源和曝光度,我們的目標是投資商,是業內人士,是做到現象級,震驚業內。”一位王源的粉絲曾在知乎上這樣表示。
從“追星”(臥室裏貼海報)到“應援”(愛的供養),到底是什麼在變化?
雖説“應援”是起于日本,興于韓國,再經由韓娛滲入中國,內化為中國粉絲文化中的重要組成部分,但是“追星”這件事,卻並非舶來品,《世説新語》裏的"看殺衛玠",不正反映了魏晉南北朝時期女粉絲們的狂熱嗎?
然而,行至2010年以前,關於本土明星粉絲的瘋狂事跡,能叫得上來的不過一例,“某楊姓女子癡迷劉德華,傾家蕩産、累父自殺”,而更多的人不過是買買專輯追個八卦,省錢去個演唱會,要個簽名和個影,然後各自在貼滿偶像海報的臥室裏安靜地發個花癡,絕非如今這般“眾志成城”地進行“愛的供養”。
所以,是什麼在變化?
高曉松曾在一次訪談中,談到了這種“供養式”粉絲追星的心理:
“我們喜歡的偶像是什麼的呢?是那種膚白清瘦特別需要被保護的形象,讓人看著他/她就心疼的。‘我要來保護你,你的經紀人是王八蛋,誰都對我家寶寶不好,只有我對我家寶寶最好,所以我要花錢,你是那麼的柔弱’,(粉絲)內心充滿了‘我是你媽,我得護著你,為你在網上戰鬥’的保護欲”。
可以看到的是,明星和粉絲的關係、勢能已經發生了很大的變化。而高曉松的這段話裏,也道出了韓式應援文化産生的重要原因。
一、韓國特有的藝人運作方式
韓國偶像藝人的主要推動力來源是經紀公司。在一套高度工業化的偶像藝人培養體系當中,其産出要經過選拔、培訓、策劃製作、行銷推廣的環節。
在培訓階段,作為“練習生”,藝人需要經過2-5年的嚴苛訓練,每日“地獄式培訓”至少10小時以上,期間培訓、食宿費用則全部由經濟公司負責,差不多2到4億韓幣。在這個階段,藝人是沒有任何的收入的,而在有幸出道後,也要跟經濟公司簽訂長達十年的合約,公司抽成常常佔了七成,真正到藝人手上的收入,並沒有多可觀。
若是被捧紅後的藝人若是想撒手不幹了......嗯,反正東方神起曾在採訪中透露的是:“解除合同需要賠償公司總投資額3倍加出道後總收益額2倍的違約金,大家根本還不起,所以只能繼續被束縛”。
於是,當“都不知道他有多努力”的韓星碰上不斷施以壓榨的經濟公司,在粉絲眼裏,那就是喜兒遇上了黃世仁、長工們撞上了周扒皮呀,這情形怎麼能忍,於是紛紛挽袖,有錢出錢有力出力,開始了“愛的供養”,不再僅僅是“應援”最初的所謂精神上的鼓勵和支持,而是升級至了經濟上的幫助。
二、“我見猶憐”的審美轉變
這點就不用再細説了。相對而言,歐美的明星光從外表上看就顯得強勢得多,而你幾乎沒有聽到有他們的粉絲在其生日當天,幫著給上了時代廣場的大螢幕;而每每碰到偶像與偶像間的那些齟齬,歐美明星多是本人親自上場互撕,雙方粉絲欣然圍觀,到了中韓兩地,偶像還沒開口、正面交鋒,往往粉絲們已經衝鋒陷陣,拼了親命地撕了個不亦樂乎。
三、集體主義傳統以及網絡給粉絲們帶來的歸宿感
還有人將應援文化的産生歸功於韓國的集體主義傳統,這種傳統強調個人的身份和價值必須在集體中才能顯現,集體目標的實現高於個人需求。從一這點來説,也就不難理解為何這一方式會在進入中國後能夠迅速地被接納。
集體主義在應援文化中的表現是,一旦成為某個藝人的粉絲,就會首先尋找歌迷組織,所有應援活動都在組織的進行下進行。而隨著網絡技術的不斷發展,原本受困于地緣性,分散于各個角落裏的個體被充分凝聚在一起,更是爆發出了前所未有的力量。
知乎上曾有人説過這麼一段話:
“偶像作為一個新興詞彙與傳統的明星最大的區別就在於粉絲上。互聯網顛覆了傳統音樂産業,傳統的歌星是拿作品説話,擁有大部分的群眾基礎但真正的粉絲極少。偶像時代表現出的特點是一個偶像團體擁有大量的狂熱粉絲,他們瘋狂砸錢買CD、買周邊、看演唱甚至追活動,他們喜愛的是偶像本人,關注點並不是作品。而真正因為作品而欣賞該這些偶像的路人粉則是極少數。在偶像時代粉絲們創造的經濟利益和價值,引發的轟動話題性往往是曾經的傳統藝人所不能企及的。”
如果説這其中“傳統的明星”的粉絲是各自安好靜默的1.0版本,“瘋狂砸錢買CD、買周邊、看演唱甚至追活動”的粉絲是躁動的2.0版本,那麼組織化的粉絲團已經是進擊的3.0版本了,加之消費能力見長,已迅速成長為娛樂産業中不容忽視的核心力量。
TFBOYS的經紀公司時代峰峻成立於2009年,據説創始人在重慶有一定人脈(TFBOYS初始成員王源王俊凱都是重慶人),學校家長兩方面都能擺平。但他的主業是房地産,明星經紀只是副業,初期員工也都並非娛樂圈老油條,然而就是這樣一批非正規軍卻打造了中國大陸第一偶像團體。
TFBOYS的基因就是互聯網,這也讓他們的影響力註定更廣。
時代峰峻打造TFBOYS時,模倣的是日本傑尼斯公司的養成模式,培養具有偶像潛力的兒童,利用他們的課餘時間進行藝術培訓,這強調偶像的成長、親民的概念,不像韓國的偶像工業,更強調優勝劣汰,民眾接觸到的永遠是天賦與努力並重、包裝精緻的完美化身。
對於剛起步的時代峰峻——沒有相關經驗和資源的情況下,傑尼斯模式更容易下手。
TFBOYS是時代峰峻的第一個産品,2010年時,公司已經開始在TFBOYS的微博上面po內容,大多是公司練習生的日常生活,音頻、視頻顯得並不專業,看不出公司嚴謹的運營痕跡。
在微博按部就班地運營了TFBOYS兩三年後,2012年范瑋琪和2013年五月天阿信的微博轉發了TFBOYS的先關內容,微博大V轉發讓他們真正走進大眾視野。之後TFBOYS便進入了事業的穩步上升期,三個成員的微博轉發評論量低則上萬,高則上百萬,後來一首《青春修煉手冊》成為了全民歌謠。可以説,TFBOYS是誕生於網絡,在網友眼皮子底下成長的偶像團體。


粉絲圈的自我修養
在之前《鹿晗的粉絲帝國:瘋狂外表下,她們是嚴守制度的信徒》一文仲介紹道,粉絲的結構化管理主要依靠粉絲站子——粉絲自發組織的應援站,規模有大有小,有官方有私人。一切正規的粉絲的集體性活動都要由站子組織,是粉絲的管理小分隊。
這些站子的主要聚集在互聯網的各大社交平臺,比如微博、百度貼吧、豆瓣小組等。TFBOYS誕生於網絡,他們的粉絲天然地就更契合網絡化的粉絲管理,更容易過渡到以站子為單位的粉絲管理。
例如本次生日會主角王俊凱,官方站有王俊凱微吧(小微)、王俊凱後援會官博(博哥)、王俊凱貼吧,個人站有王俊凱姐姐站、BelovedGloryWJK榮光(榮光女神)、KARRYFOCUS王俊凱應援基地(基地)、Karryummy王俊凱應援團(亞米)等在內的29個。
這些站的日常工作包括前方應援(比如接機、活動應援)、第一時間發佈偶像消息、控制微博轉發評論、專注投票並分析數據等。站之間也會提供個性化服務,例如王俊凱後援會官博,每天上午9:21發佈微博,與小螃蟹(王俊凱的粉絲名)互動、提醒小螃蟹做日常。

王俊凱的各大站多數在微博,但粉絲並不會疏于對貼吧的管理,有位粉絲曾透露,“並不是説微博轉發量和熱門話題重要,就可以玩微博而棄貼吧于不顧,貼吧的每日簽到、活躍人數、會員數量、帖子數量等指標是有統計並且排名的”。
如同世界上的任何一個組織都設門檻一樣,想要成為站子,粉絲需要滿足各個站的要求。
各大站聚集在微博,有強烈的媒體屬性,因此如果粉絲有記者、編輯、運營能力往往會更容易通過面試。一般站子技能可分為前方與後方,前方技能包括追偶像公開形成的能力、攝影技能、自備單反;後方技能包括修圖、繪圖、剪輯等。
不論是普通粉絲還是站子,都需要嚴格遵守團隊規定,價值觀不一致,不聽從站子指揮的粉絲會因無法適應群體文化逐漸被淡出核心粉絲圈。
像這次王俊凱生日應援,包括重慶地鐵站的王俊凱慶生廣告、王俊凱專屬私人定制直升飛機環城應援、紐約時代廣場11塊廣告牌等,都是王俊凱粉絲通過個人站子集資做的,非後援會官方行為。因為時代峰峻曾聲明過,不允許官方集資、周邊活動。
曾有天涯網友@桂水漣漪爆料,“他(王源)圈不讓集資,不讓賣周邊,全是壕自己掏錢,能做到這樣,真是國內頭一家吧!”
但諸如以上的應援活動實際上也是明星的一次大型行銷活動,通過粉絲集資,公司可以不花一分錢便可以達到隱形公關、軟宣傳的效果,為何不鼓勵?
因為應援活動是舶來品,集資活動曾在韓粉圈風靡一時,但時有站子或活動管理者攜集資款項跑路的消息被爆。公司禁止官方集資行為,既能宣揚正確價值觀的作用,又避免了承擔站子可能跑路的責任。
至於個人站的集資方式也有很多種,包括群內集資、支付寶、owhat等,出資人從學生黨到上班族皆有。
個人站子準備買禮物時,粉絲會與站子一起構思送什麼禮物,某楊洋資深粉絲對虎嗅透露,“內容都是大家一起想的,執行的話沒有特定要求,有時間的都可以。我們還是不提倡送奢侈品,都是準備一些有心意使用的那種,最後負責人決定。”至於最終的負責人是誰,依據每個粉絲群的不同的畫風有不同的人選。
儘管如此,“大粉頭兒”往往還是可以在類似“生日會”等大型活動中起到決定性作用,另一位某資深粉絲對虎嗅説,“基本大粉頭們決定,會在群裏公示,官方大群、大站子都會拉群討論。但到底是自下而上還是自上而下,每次肯定都有些微不一樣。”
經紀公司在粉絲團的自我管理中的作用十分微妙,有時,經紀公司會對偶像團體進行隱形管理,從側面影響粉絲團走上更系統的管理之路;有時,經紀公司是粉絲們共同的敵人,壓榨偶像不説,也會干擾粉絲團的自發應援。“娛樂硬糖”在整理今年的王俊凱生日應援時,稱“去年打頭陣的王俊凱生日應援,因為粉絲沒有經驗,在公司圖片授權方面受挫,不少計劃中的活動最終取消。今年,為了讓自家‘兒子’不再輸給另外2人,才有了如此兇猛的開局。”
可以想見的是,TFBOYS另兩個成員王源與易烊千璽的生日應援,正在各自龐大粉絲群裏緊鑼密鼓地籌劃中。那時又會是一個怎樣讓旁人目瞪口呆的場景與排場? 作者:小菊花幼鵝園Pro
