原標題:第七批國家工業遺産名單公佈,遼寧這三處上榜
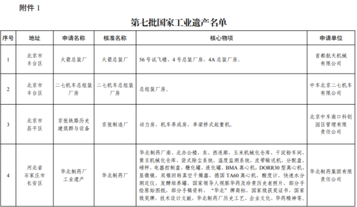
工業和信息化部日前公佈第七批國家工業遺産名單,火箭總裝廠、二七機車總組裝廠房、京張製造廠、華北制藥廠等32個工業遺産上榜。遼寧上榜的是瀋陽紅梅味精廠舊址、大連市交通公司電車工廠、首山變電所。
工業和信息化部産業政策與法規司有關負責人介紹,經項目單位自願申報、省級工業和信息化主管部門與中央企業初審推薦、形式審查、專家評審、現場核查及社會公示等程式,工業和信息化部確定了第七批國家工業遺産名單並予以公佈。
下一步,各地工業和信息化主管部門、有關中央企業要加強工業遺産整體性系統性保護,加大資源保障,強化監督管理;積極推動工業遺産活化利用,探索“工業遺産+”科普教育、旅遊休閒、産業重塑等新模式新業態;加大宣傳推廣力度,深入挖掘、系統展示工業遺産的價值內涵,營造全社會關心關注工業遺産的濃厚氛圍。











遼寧這三處具體情況
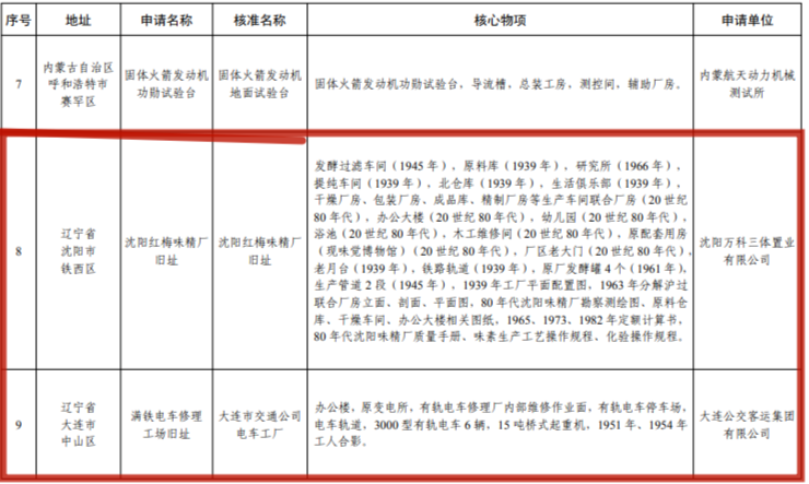
一、位於瀋陽市鐵西區的瀋陽紅梅味精廠舊址
核心物項為
發酵過濾車間(1945年),原料庫(1939年),研究所(1966年),提純車間(1939 年),北倉庫(1939年),生活俱樂部(1939 年),乾燥廠房、包裝廠房、成品庫、精製廠房等生産車間聯合廠房(20世紀80年代),辦公大樓(20世紀80年代),幼兒園(20世紀80年代),浴池(20世紀80年代),木工維修間(20世紀80年代),原配套用房(現味覺博物館)(20世紀80年代),廠區老大門(20世紀80年代),老月臺(1939年),鐵路軌道(1939年),原廠發酵罐4個(1961年),生産管道2段(1945年),1939年工廠平面配置圖,1963年分解滬過聯合廠房立面、剖面、平面圖,20世紀80年代瀋陽味精廠勘察測繪圖、原料倉庫、乾燥車間、辦公大樓相關圖紙,1965、1973、1982 定額計算書,20世紀80年代瀋陽味精廠品質手冊、味素生産工藝操作規程、化驗操作規程。

紅梅文創園全景

紅梅原料庫

紅梅文創園一角
二、位於大連市中山區的大連市交通公司電車工廠
核心物項為
辦公樓,原變電所,有軌電車修理廠內部維修作業面,有軌電車停車場,電車軌道,3000型有軌電車6輛,15噸橋式起重機,1951年、1954年工人合影。

電車修理工廠舊址。

正在大連市興工街——樂華廣場線路上行駛的201路有軌電車。
三、位於遼陽市遼陽縣的首山變電所
核心物項為
首山山洞洞口,蓄電池室(1952年),備用通訊發電機室(1952年),山洞變電所進線平臺步梯(1952年),平臺洞室(主一次設備平臺)(1952年),進線洞口(二樓)(1952年),逃生通道(1952年),事故儲油池(1952年),吊車(1968年),通訊引入試驗架(1980 年),洞內交流動力電源箱(1952年),主變洞室照明交流電源箱(1952年),主二次洞室橫樑及支持瓷柱(1967年),通訊發電機(1974年),少油斷路器(1993年),主變壓器洞室吊串(1967年),站用變壓器(1978年),隔離開關(1973年),首山山洞開鑿工具1套,1950年首山一次變電所設計方案,1950 年手繪首山一次變單線接線圖,1952年首山變電所總平面圖,1952 年首山一次變電所恢復工程技術設計書,鞍山及首山地區 1959至1962年供電系統圖,1954年首山一次變電所單線接線圖,1955年鞍山地區電力系統接線圖,1958年遼寧省電業局關於修改首山變電所任務書的通知,1958 年水利電力部關於修改鞍山首山變電所計劃任務書的通知,1958年水利電力部關於首山一次變電所主變壓器佈置問題的函,1959年首山變電所二期改造工程總平面及豎向佈置總圖,首遼地區1962年供電系統接線示意圖,1964年首山變電所三期擴建工程總平面佈置圖,1966年首山變零號工程洞內照明平面圖,1966年首山變零號工程屋外配電裝置平面佈置圖,1972年魏首線工程首山變屋外配電裝置平面佈置圖,1972年魏首線工程首山變主接線圖。(記者 張春紅)

圖為首山變電所66千伏側變電作業

圖為80年代首山變電所開關大修。