一圖速覽人大報告精華版
| 編輯: 王瑞穎 | 時間: 2026-03-09 15:44:46 | 來源: 新華社 |
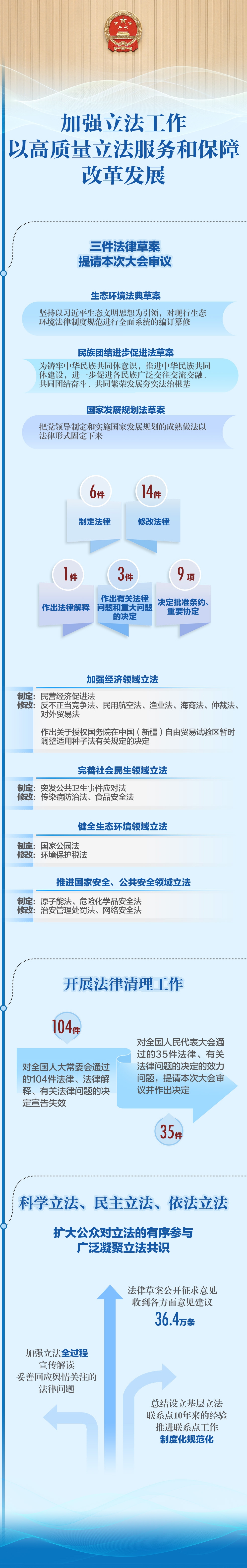
制定修改法律24件,聽取審議22個監督工作報告,交辦代表議案269件、建議9160件……全國人大常委會工作報告9日提請全國人代會審議。過去一年人大工作有哪些特點亮點,今後一年將完成哪些重要任務?
一圖速覽人大報告精華版。








策劃:錢彤、石鋒
統籌:陳菲、黃慶華
設計製作:趙丹陽、密雅琪、劉澈
新華社新媒體中心製作
標簽:2026兩會
相關新聞
- 2026-03-09習近平等黨和國家領導人出席十四屆全國人大四次會議第二次全體會議
- 2026-03-06十四屆全國人大四次會議在京開幕 習近平等在主席臺就座
新聞推薦
- 習近平等黨和國家領導人出席十四屆全國人大四次會議第二次全體會議2026-03-09
- 一圖讀懂2026年最高檢工作報告2026-03-09
- 中共中央政治局委員、外交部長王毅就中國外交政策和對外關係回答中外記者提問2026-03-09
- 外交部:堅決反對外部勢力干涉台灣問題2026-03-09
- 國際銳評丨穩如泰山的中國是世界之幸2026-03-09
- “兩岸同胞的心靈契合,才是我們追求的統一”——台灣代表團開放日側記2026-03-09






