分享

每日補貼600 工資提高兩倍 慰問金5000以上……吉林省發佈最暖心通知
中國吉林網  2020-03-09 11:32:13

  原題:每日補貼600 工資提高兩倍 慰問金5000以上……吉林省發佈最暖心通知

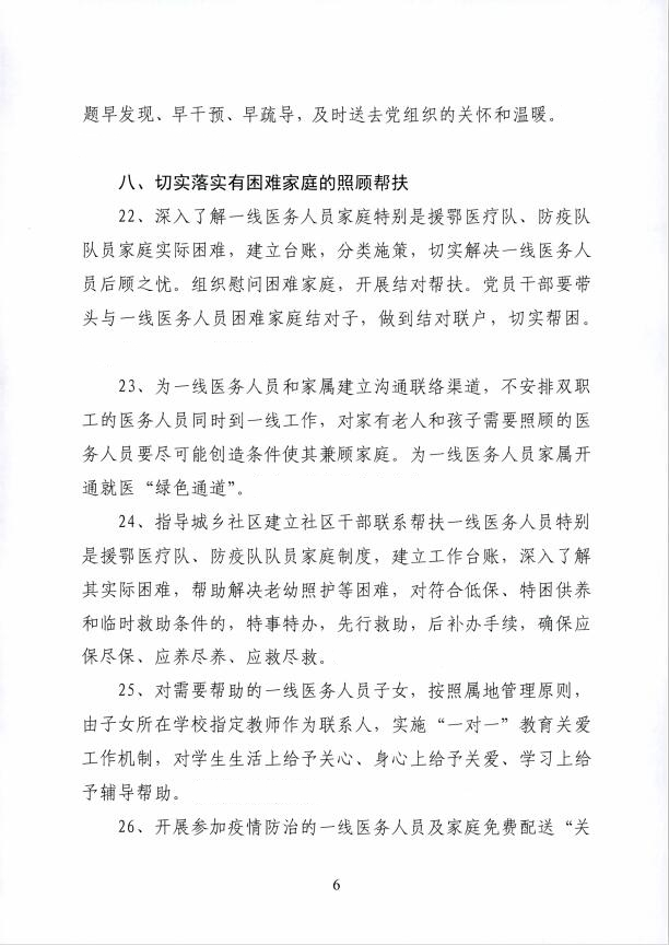
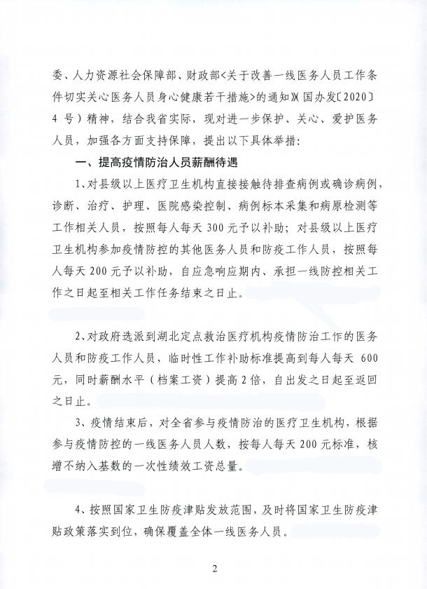
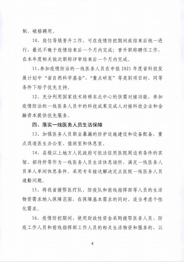
  中國吉林網3月8日訊:前線工作人員每天有數百元補助、未來職稱評聘與科研立項可以優先,給於一線工作者良好的休息空間...吉林省為了一線醫護人員提出了不少保護關愛措施,具體還有些什麼,讓我們一起來看看:

每日補貼600 工資提高兩倍 慰問金5000以上……吉林省發佈最暖心通知

每日補貼600 工資提高兩倍 慰問金5000以上……吉林省發佈最暖心通知

每日補貼600 工資提高兩倍 慰問金5000以上……吉林省發佈最暖心通知

每日補貼600 工資提高兩倍 慰問金5000以上……吉林省發佈最暖心通知

每日補貼600 工資提高兩倍 慰問金5000以上……吉林省發佈最暖心通知

每日補貼600 工資提高兩倍 慰問金5000以上……吉林省發佈最暖心通知

每日補貼600 工資提高兩倍 慰問金5000以上……吉林省發佈最暖心通知

編輯:杜偉