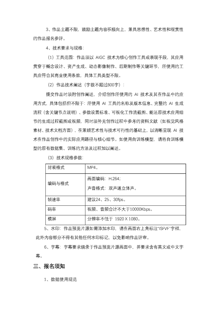
從膠片時代的光影刻痕到數字技術的革新浪潮,電影始終與科技共生共長。而今,人工智能正以前所未有的力量重塑創作的全過程,激發跨學科、跨媒介表達的可能。我們回望百年電影的精神火炬,更迎向人機協同的無界創作之境。銀幕,不僅是時空的載體,更是AI與靈感相互碰撞、虛實融合、共同進化的無限現場。創作者們既是歷史的迴響,更是未來的先聲——以智慧技術為新的筆墨,以生成邏輯為新的語法,在人與機器協同、代碼與情感共鳴的創作新紀元中,影像的探索不再限于摹寫現實,更在於構築未知。
無論是基於生成式模型的敘事革命、人機對話的情感書寫,還是對虛擬與真實關係的哲學反思,每一件作品,都是書寫電影未來的珍貴話語。在2025年,這一承啟歷史與未來的特殊時刻,第二十四屆國際學生影視作品展(ISFVF)AIGC作品徵集正式啟動!

作品報名重要信息
作品徵集截止時間為2025年10月8日23:59(北京時間),請在徵集時間內進入影展作品報名系統www.hivideo.com在線報名。
參展作品須為主創在大學就讀期間(含進修生、預科生、專科生、本科生、碩士研究生、博士研究生等)所創作的作品。
作品製作完成時間:2024年9月30日—2025年9月30日期間,在全球範圍內製作完成的 AIGC 短片作品。
影片時長:1分鐘~30分鐘(僅指正片內容,不含片頭、片尾字幕)。
具體事宜請詳細閱讀下方影展章程。







ISFVF誠邀一切勇於邊界開拓、思維迸發的AI作品。讓我們以創作回應未來,以技術延續初心——在這場跨越時空的光影對話中,你的作品,就是下一個百年電影的電波與迴響。
第二十四屆ISFVF,期待與你共聚於此,並肩航向未來!