首頁 > 滾動 > 正文
一圖速覽人大報告精華版
2026-03-09 14:27:28來源:新華網編輯:呂冬

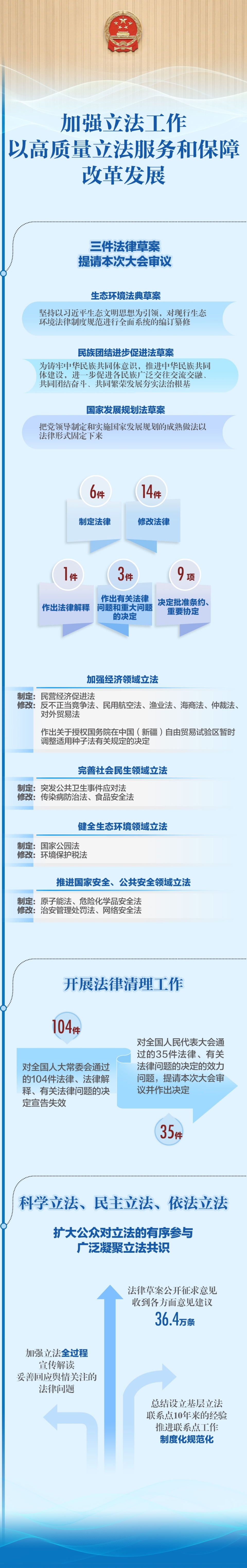
  制定修改法律24件,聽取審議22個監督工作報告,交辦代表議案269件、建議9160件……全國人大常委會工作報告9日提請全國人代會審議。過去一年人大工作有哪些特點亮點,今後一年將完成哪些重要任務?

  一圖速覽人大報告精華版。

  策劃:錢彤、石鋒

  統籌:陳菲、黃慶華

  設計製作:趙丹陽、密雅琪、劉澈

  新華社新媒體中心製作