《指導意見》正式出臺,黑龍江加快改善“一罩難求”局面
黑龍江省應對新型冠狀病毒感染肺炎疫情工作領導小組指揮部辦公室1日出臺《關於加強口罩採購銷售增加市場供應的指導意見》。
《意見》指出,堅持政府統籌引導和市場化運作相結合。挖掘各種資源廣開渠道,有序對接採購銷售,政策對衝風險,鼓勵動員社會各界參與對外採購,儘快改善“一罩難求”的局面。
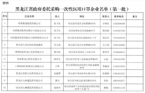
對政府委託的企業實行清單式管理。醫藥商貿企業提出委託申請,經省應對新型冠狀病毒感染肺炎疫情工作領導小組指揮部物資保障組審定後,分批列入政府委託採購口罩企業,實行政府搭建平臺,企業市場化運作。在保障疫情防控醫用一線統籌調配前提下,本省口罩生産企業生産的口罩按比例優先配給受委託企業銷售,商務、工信、發改等部門將市場供貨渠道和市場需求信息優先向政府委託的企業提供。
科學有序組織銷售。疫情防控期間,允許政府委託的企業團體銷售,各級機關、企事業單位等復工復産複學急需用戶可直接面向政府委託的企業進行團購。納入財政預算管理的機關事業單位為滿足職工工作所需購買的口罩費用可從職工福利費或工作專項經費中列支。在滿足復工復産複學基礎上,醫藥連鎖零售企業可採取線上預約,實體店取貨、社區發放、物流配送等方式,有序穩步向市場投放口罩銷售, 堅決防止人員聚集、哄搶等現象發生。
鼓勵支持社會各界參與採購。鼓勵機關、企事業單位和社會自然人自行採購民用口罩或防護口罩,對採購貢獻大的單位和個人,由當地政府給予獎勵。對市場採購數量大、保障供應能力強的政府委託企業優先列入省防疫重點保障企業名單,並由省財政按貢獻給予獎勵。
實行包容性價格監管。防疫期間堅持順價銷售、隨行就市,以不超過購進價格(採購價格+合理運費)30%比例銷售的,不視為擾亂市場價格。
維持市場經營秩序。所有口罩經銷企業採購的口罩必須堅持標準,保證品質,明碼標價,堅決杜絕假冒偽劣和價格欺詐,讓老百姓買的放心、用的安心。對違法經營行為依法追究。
對政府委託企業既強化監管又強化服務。政府有關部門要強化市場銷售口罩品質和價格監管,防止假冒偽劣和價格欺詐行為,也要幫助政府委託的醫藥商貿企業研究解決具體實際問題,提高市場採購和銷售能力。



>相關新聞
國際在線版權與信息産品內容銷售的聲明:
- 1、“國際在線”由中國國際廣播電臺主辦。經中國國際廣播電臺授權,國廣國際在線網絡(北京)有限公司獨家負責“國際在線”網站的市場經營。
- 2、凡本網註明“來源:國際在線”的所有信息內容,未經書面授權,任何單位及個人不得轉載、摘編、複製或利用其他方式使用。
- 3、“國際在線”自有版權信息(包括但不限于“國際在線專稿”、“國際在線消息”、“國際在線XX消息”“國際在線報道”“國際在線XX報道”等信息內容,但明確標注為第三方版權的內容除外)均由國廣國際在線網絡(北京)有限公司統一管理和銷售。
- 已取得國廣國際在線網絡(北京)有限公司使用授權的被授權人,應嚴格在授權範圍內使用,不得超範圍使用,使用時應註明“來源:國際在線”。違反上述聲明者,本網將追究其相關法律責任。
- 任何未與國廣國際在線網絡(北京)有限公司簽訂相關協議或未取得授權書的公司、媒體、網站和個人均無權銷售、使用“國際在線”網站的自有版權信息産品。否則,國廣國際在線網絡(北京)有限公司將採取法律手段維護合法權益,因此産生的損失及為此所花費的全部費用(包括但不限于律師費、訴訟費、差旅費、公證費等)全部由侵權方承擔。
- 4、凡本網註明“來源:XXX(非國際在線)”的作品,均轉載自其它媒體,轉載目的在於傳遞更多信息,豐富網絡文化,此類稿件並不代表本網贊同其觀點和對其真實性負責。
- 5、如因作品內容、版權和其他問題需要與本網聯繫的,請在該事由發生之日起30日內進行。







京公網安備 11040102700187號