為貫徹湖北省委城市工作會議精神,落實湖北省住建工作會議要求,湖北各地聚焦強統籌、提品質、優功能、融業態等方面,探索形成了一批具有示範作用的城市公園更新的典型經驗。
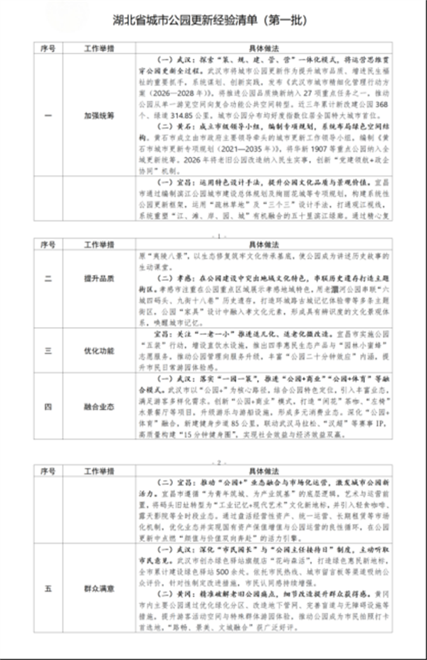
湖北省住建廳發佈湖北省城市公園更新經驗清單(第一批)。此次發佈的經驗清單從加強統籌、提升品質、優化功能、融合業態、群眾滿意五個維度,梳理了武漢、黃石、宜昌、孝感、黃岡等地的創新實踐與具體舉措,為城市公園更新工作打造了可複製、可推廣的湖北方案。

在加強統籌方面,武漢、黃石分別以模式創新和特色設計為抓手,推動公園更新系統推進。武漢市探索構建“策、規、建、管、營”一體化模式,將運營思維貫穿公園更新全流程,把公園品質煥新納入《武漢市城市精細化管理行動方案(2026—2028年)》27項重點任務,推動公園從單一遊覽空間向複合功能公共空間轉型。
黃石市成立由政府主要負責人牽頭的城市更新工作領導小組,編制《黃石市城市更新專項規劃(2021—2035年)》,將華新1907等重點公園納入全域更新統籌,2026年還將老舊公園改造納入民生實事,創新建立“黨建領航+政企協同”工作機制。
提升品質上,宜昌、孝感深挖地域特色,讓公園兼具景觀價值與文化內涵。宜昌市編制濱江公園城市建設總體規劃及絢麗花城等專項規劃,運用“疏林草地”及“三個三”設計手法,打通觀江視線,重塑五十里濱江綠廊“江、灘、岸、園、城”有機融合的格局,同時精心復原“夷陵八景”,以生態修復築牢文化傳承基底。
孝感市則緊扣地域文化特色,以老澴河公園串聯“六城四碼頭、九街十八巷”歷史遺存,打造環城路古城記憶體驗帶等主題街區,在公園“傢具”設計中融入孝文化元素,構建辨識度十足的文化景觀體系,喚醒城市集體記憶。
圍繞優化功能,宜昌市聚焦“一老一小”群體需求,推進公園適兒化、適老化微改造,實施公園“五裝”行動,增設直飲水設施,推出四季惠民生態産品與“園林小蜜蜂”志願服務,推動公園管理向服務升級,豐富“公園二十分鐘效應”內涵,持續提升市民日常遊園的體驗感與幸福感。
融合業態是此次公園更新的亮點所在,武漢、宜昌兩市以“公園+”為核心路徑,激活公園發展新動能。武漢市落實“一園一策”,打造“公園+商業”“公園+體育”等融合模式,引入“閒花”茶咖、“左椅”水景餐廳等特色項目,升級遊樂與遊船設施,同時新建健身步道85公里,聯動武漢馬拉松、“漢超”等賽事IP,構建高品質“15分鐘健身圈”,實現社會效益與經濟效益雙贏。
宜昌市秉持“為青年築城、為産業築基”理念,將藝術與運營前置,把碼頭舊址轉型為“工業記憶+現代藝術”文化新地標,引入輕食咖啡、露天影院等全時段業態,並通過盤活經營性資産、統一運營、長期租賃等市場化機制,實現國有資産保值增值與公園運營的良性循環,推動公園顏值與價值雙向提升。
讓群眾滿意成為公園更新的最終落腳點,武漢、黃岡兩市從民意出發,精準破解公園建設管理痛點。武漢市深化“市民園長”與“公園主任接待日”制度,創辦綠色驛站旗艦店“花嶼森活”,累計建設綠色驛站500余處,同時依託市民熱線、城市留言板等渠道吸納公眾評價,針對性制定改進措施,持續增強市民認同感。
黃岡市則對市內主要公園開展細節改造,通過優化綠化分區、改造地下管網、完善盲道與無障礙設施等舉措,提升遊客活動空間與特殊群體遊園體驗,打造“路暢、景美、文城融合”的公園環境,讓公園成為市民拍照打卡的首選地,獲得社會廣泛好評。(通訊員杜偉、許靖鈺)
1、“國際在線”由中國國際廣播電臺主辦。經中國國際廣播電臺授權,國廣國際在線網絡(北京)有限公司獨家負責“國際在線”網站的市場經營。
2、凡本網註明“來源:國際在線”的所有信息內容,未經書面授權,任何單位及個人不得轉載、摘編、複製或利用其他方式使用。
3、“國際在線”自有版權信息(包括但不限于“國際在線專稿”、“國際在線消息”、“國際在線XX消息”“國際在線報道”“國際在線XX報道”等信息內容,但明確標注為第三方版權的內容除外)均由國廣國際在線網絡(北京)有限公司統一管理和銷售。
已取得國廣國際在線網絡(北京)有限公司使用授權的被授權人,應嚴格在授權範圍內使用,不得超範圍使用,使用時應註明“來源:國際在線”。違反上述聲明者,本網將追究其相關法律責任。
任何未與國廣國際在線網絡(北京)有限公司簽訂相關協議或未取得授權書的公司、媒體、網站和個人均無權銷售、使用“國際在線”網站的自有版權信息産品。否則,國廣國際在線網絡(北京)有限公司將採取法律手段維護合法權益,因此産生的損失及為此所花費的全部費用(包括但不限于律師費、訴訟費、差旅費、公證費等)全部由侵權方承擔。
4、凡本網註明“來源:XXX(非國際在線)”的作品,均轉載自其它媒體,轉載目的在於傳遞更多信息,豐富網絡文化,此類稿件並不代表本網贊同其觀點和對其真實性負責。
5、如因作品內容、版權和其他問題需要與本網聯繫的,請在該事由發生之日起30日內進行。