科技創新曆來是西安高新區快速發展的密碼和靈魂。自《西安市“十四五”知識産權發展規劃》發佈以來,西安高新區以“科創高新”為引領,不斷加大知識産權投入力度,提升創新能力。
作為“四個高新”建設的主戰場和主陣地,絲路軟體城一直高度重視專利發展、注重科技創新對産業的支撐作用,推動科技成果源源不斷地向生産力轉化,僅2021年內,就獲得9604項軟體專利、11063項著作權專利。

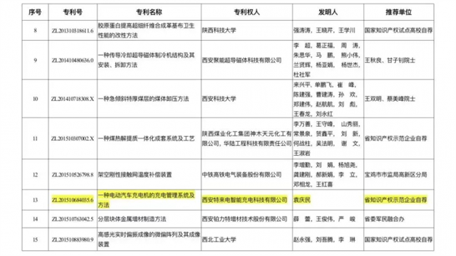
在今年6月陜西省知識産權局發佈的《關於2021年陜西省專利獎授獎的決定》中,絲路軟體城6家企業的發明專利分獲一等獎、二等獎和優秀獎。其中,西安特來電智慧充電科技有限公司的發明專利“一種電動汽車充電機的充電管理系統及方法”(ZL201510684035.6)榮獲陜西省專利獎一等獎;西安紫光國芯半導體有限公司的發明專利“記憶體的快速內建自測試系統及方法”(ZL201410126576.2)、西安諾瓦星雲科技股份有限公司的發明專利“可編程邏輯器件及其亞像素下採樣方法和相關應用”(ZL201510098382.0)、西安特來電領充新能源科技有限公司的發明專利“一種BuckBoost電路及其控制方法”(ZL201711167352.6)榮獲陜西省專利獎二等獎……

除此之外,絲路軟體城西安艾潤物聯網技術服務有限責任公司、西拓電氣股份有限公司等17家企業入圍2022年新一批及通過復核的國家知識産權示範企業和優勢企業;陜西空天動力研究院有限公司、西安蜂語信息科技有限公司等8家研發機構被認定為2022年度陜西省新型研發機構;陜西山利科技發展有限責任公司、陜西天誠軟體有限公司等11家企業入選第二批西安市工程研究中心;美林數據技術股份有限公司、拓爾微電子股份有限公司等6家企業獲2022年度陜西省科學技術獎;交叉信息核心技術研究院自主研發産品在2022年全球數字經濟大會發佈並進行實踐性生産落地……
碩果纍纍的科創成就彰顯著絲路軟體城過硬的研發實力和科技創新活力。近年來,西安高新區堅持貫徹新發展理念,出臺了一系列政策措施,不斷加大對企業知識産權工作支持力度,多措並舉支持關鍵核心技術領域專利創造與佈局,推動知識産權工作高品質發展。在今年8月國家知識産權局公示的國家知識産權強國建設示範園區評定結果中,西安高新區成功入選,成為西北地區唯一獲批園區。
隨著“2+5+N”産業格局的完善和科研成果的競相涌現,絲路軟體城立足區域産業優勢,一方面通過持續推進産學研深度融合,促進一批批優質的創新要素聚集,激發企業創新創造激情;另一方面通過加強企業服務和培育工作,提升知識産權管理、保護和服務能力,為企業發展提供專利信息資源,強化企業主體知識産權保護意識。
未來,絲路軟體城將繼續緊盯産業發展,構建出更加完善的科技創新服務體系,打造好産學研育才保障體系,推動重大創新成果落地轉化,為樹立知識産權高品質創造和高效益運用典範,促進專利轉化實施和保護貢獻力量。(西安高新區)
1、“國際在線”由中國國際廣播電臺主辦。經中國國際廣播電臺授權,國廣國際在線網絡(北京)有限公司獨家負責“國際在線”網站的市場經營。
2、凡本網註明“來源:國際在線”的所有信息內容,未經書面授權,任何單位及個人不得轉載、摘編、複製或利用其他方式使用。
3、“國際在線”自有版權信息(包括但不限于“國際在線專稿”、“國際在線消息”、“國際在線XX消息”“國際在線報道”“國際在線XX報道”等信息內容,但明確標注為第三方版權的內容除外)均由國廣國際在線網絡(北京)有限公司統一管理和銷售。
已取得國廣國際在線網絡(北京)有限公司使用授權的被授權人,應嚴格在授權範圍內使用,不得超範圍使用,使用時應註明“來源:國際在線”。違反上述聲明者,本網將追究其相關法律責任。
任何未與國廣國際在線網絡(北京)有限公司簽訂相關協議或未取得授權書的公司、媒體、網站和個人均無權銷售、使用“國際在線”網站的自有版權信息産品。否則,國廣國際在線網絡(北京)有限公司將採取法律手段維護合法權益,因此産生的損失及為此所花費的全部費用(包括但不限于律師費、訴訟費、差旅費、公證費等)全部由侵權方承擔。
4、凡本網註明“來源:XXX(非國際在線)”的作品,均轉載自其它媒體,轉載目的在於傳遞更多信息,豐富網絡文化,此類稿件並不代表本網贊同其觀點和對其真實性負責。
5、如因作品內容、版權和其他問題需要與本網聯繫的,請在該事由發生之日起30日內進行。