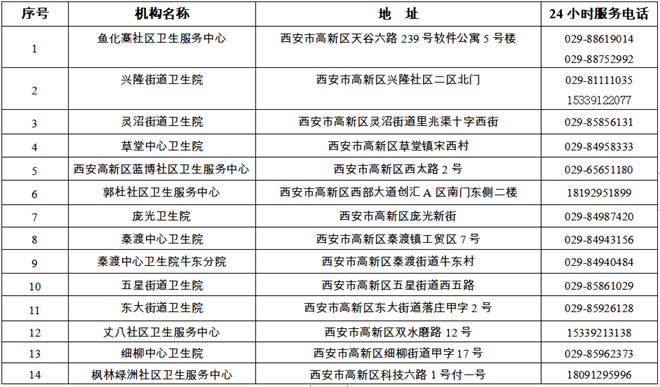
為進一步方便廣大居民發熱就診需求,西安高新區社區衛生服務機構迅速行動,擴點佈局,增能提效。社區衛生服務中心全部設置“發熱診療區域”,實現社區衛生服務機構發熱診療功能全覆蓋。12月18日起,全區社區衛生服務機構14間發熱診室14部24小時健康服務熱線全部啟用。
居民步入家門口的社區發熱診室,可便捷獲得發熱診斷、對症治療、健康指導等服務。目前,各社區衛生服務中心已充實醫務力量,安排有經驗的醫務人員接診發熱患者,並全部與區內4所三級醫院建立緊密對接。據介紹,西安高新區正在積極籌措發熱診療藥品,確保滿足居民發熱診療就近就醫需求。
廣大居民如出現發熱等症狀時,可第一時間選擇到就近的社區衛生服務機構就診,現西安高新區再次將各社區衛生服務中心24小時健康服務諮詢熱線向社會公佈,為居民提供便捷的醫療服務信息指引和健康諮詢指導。
後續,西安高新區將陸續公佈區內其他醫療機構發熱診室信息,敬請關注!(西安高新區)

西安高新區社區衛生服務中心(衛生院)發熱診療信息一覽表

西安高新區發熱門診一覽表
1、“國際在線”由中國國際廣播電臺主辦。經中國國際廣播電臺授權,國廣國際在線網絡(北京)有限公司獨家負責“國際在線”網站的市場經營。
2、凡本網註明“來源:國際在線”的所有信息內容,未經書面授權,任何單位及個人不得轉載、摘編、複製或利用其他方式使用。
3、“國際在線”自有版權信息(包括但不限于“國際在線專稿”、“國際在線消息”、“國際在線XX消息”“國際在線報道”“國際在線XX報道”等信息內容,但明確標注為第三方版權的內容除外)均由國廣國際在線網絡(北京)有限公司統一管理和銷售。
已取得國廣國際在線網絡(北京)有限公司使用授權的被授權人,應嚴格在授權範圍內使用,不得超範圍使用,使用時應註明“來源:國際在線”。違反上述聲明者,本網將追究其相關法律責任。
任何未與國廣國際在線網絡(北京)有限公司簽訂相關協議或未取得授權書的公司、媒體、網站和個人均無權銷售、使用“國際在線”網站的自有版權信息産品。否則,國廣國際在線網絡(北京)有限公司將採取法律手段維護合法權益,因此産生的損失及為此所花費的全部費用(包括但不限于律師費、訴訟費、差旅費、公證費等)全部由侵權方承擔。
4、凡本網註明“來源:XXX(非國際在線)”的作品,均轉載自其它媒體,轉載目的在於傳遞更多信息,豐富網絡文化,此類稿件並不代表本網贊同其觀點和對其真實性負責。
5、如因作品內容、版權和其他問題需要與本網聯繫的,請在該事由發生之日起30日內進行。