


在12月12日召開的中國冷鏈物流年會上,羅牛山公司建設和運營的海南國際農産品交易中心閃亮登場,在“互聯網+”策略的新常態下迎來了新的發展機遇,羅牛山開啟了海南“互聯網+農業”的新篇章。
2012年海南國際農産品交易中心奠基開工,2015年一期完工並投産,預計2017年全面建成,屆時,海南國際農産品交易中心將破繭而出,成長為海南省設施最先進、存儲能力最大,綜合服務保障能力最強的一站式全類型食品供應平臺。
綜合食品平臺 智慧系統護航
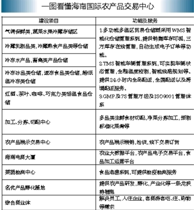
海南國際農産品交易中心位於海口桂林洋經濟開發區,總投資23億元,一期已于2015年全面投産,二期將於2017年全面投産運行。海南國際農産品交易中心定位為“海南最具規模和多樣性的一站式全類型食品供應平臺”,包括:國際農産品展示中心、電商交易中心、倉儲服務中心、配送中心、農産品加工中心、萊茵檢測中心、供應鏈金融服務中心、企業孵化區及配套綜合商業體等。
冷鏈物流園作為海南國際農産品交易中心的核心板塊,是海南首個集倉儲、加工、檢測、交易、配送、産業服務、電子商務于一體的新一代第三方綜合供應鏈平臺,分為:物流中心、冷藏中心、配送中心、農産品加工中心四個功能區。冷鏈物流園採用國際先進的WMS智慧倉庫管理系統、TMS智慧車輛管理系統,冷鏈運輸行程以物流中心為主導的一體化FAP(生鮮農産品)供應鏈系統。倉儲化系統與電商平臺實時對接實現快速分揀和打包,全程冷藏運輸鏈實現FAP從倉庫直接送達客戶指定地點,為客戶提供良好的消費體驗和售後保障。
交易在線完成 食品全程追蹤
海南國際農産品交易中心實施“互聯網+”策略,將打造“三大平臺”:農業大數據平臺,農産品電子交易平臺,食品加工運營平臺。作為該體系的核心,農業大數據平臺將應用農業物聯網等高新技術,對海南地區優質熱帶農産品資源和流通渠道進行全程數據採集。屆時,工作人員通過電腦就可以實時掌握農産品原材料的生長、種植狀態、品質以及用藥情況等生産信息,實現區域內農産品生産總體把控。未來,數據來源還將擴展到珠三角和長三角地區。
農産品電子交易平臺分別搭建針對終端消費者B2C電商平臺和針對農産品加工生産企業的B2B電商平臺:一方面可以保證銷售給消費者的農産品足夠安全;另一方面,可滿足農産品加工企業、食品加工企業對大宗農産品的採購需求。與其他農産品電商平臺不同的是,為了保證産品的安全,交易中心內農産品全部採用食品追溯系統,通過物聯網、RFID和條碼技術,將農産品從育苗、種植、加工、包裝、銷售等全過程的信息錄入、傳遞和匯總到農産品品質安全追溯平臺,生成産品的唯一追溯標簽,成為保證産品品質安全的“二代身份證”。交易中心內設德國萊茵檢測中心,實施嚴格的準入制度,拒絕資質不明産品入園,同時嚴把進出口關,從交易中心成交的産品全部符合食品安全相關規定。
此外,交易中心還建有農産品展示廳為企業提供線下實物展示的平臺;名優産品孵化區對有潛力的中小企業提供科研,生産,産業化等一條龍扶持措施;交易中心與第三方金融機構合作,為客戶提供物流金融服務,讓客戶依靠採購、訂單或存貨質押物等給予必需的各種金融支持。綜合商業體可為員工,客商,遊客等提供吃住購等生活需求。
乘“一帶一路”東風 展熱帶農業風采
當前,隨著“一帶一路”國家發展戰略的實施,跨境農産品業務日益頻繁,海南作為曾經的古代海上絲綢之路的重要補給基地和中轉樞紐,如今的“21世紀海上絲綢之路”重要節點、我國重點的海上運輸通道之一,海南農業的發展迎來了前所未有的歷史機遇,也迎來了關於跨境交易農産品品質和標準的前所未有的挑戰。
海南國際農産品交易中心規劃保稅物流區域,為海南本土農産品與進口農産品的倉儲與運輸配送提供優質的流通平臺,加速跨境電商和進出口貿易的發展,為海南農業把握“一帶一路”發展機遇提供有力的支持。
屆時,海南國際農産品交易中心將為海南特色農産品出口、優質農産品進島,熱帶農業發展提供強有力的支持,解決當前海南“互聯網+農業”存在的短板問題,樹立海南農企標杆。同時與國內其它農企強強聯合也將促進我國農業産業的優化,為我國現代農業發展模式轉型和優質農産品邁出國門走向世界做出積極的努力,讓“買全球,賣全球”這一理念在海南國際農産品交易中心生根壯大,揚帆起航。
五源河和美舍河國家濕地公園對外開放受到了海口市民的廣泛關注。[詳細]