按照省委統一部署,5月31日,省委6個巡視組分別進駐儋州市、五指山市、臨高縣、保亭黎族苗族自治縣、瓊中黎族苗族自治縣、白沙黎族自治縣等6個市縣開展為期2個月的巡視工作,釋放巡視監督永遠在路上、持續深化政治巡視的信號,促進全面從嚴治黨向縱深發展,為加快建設美好新海南提供堅強政治保證。
巡視組進駐後,6市縣分別召開進駐溝通會和工作動員會,傳達習近平總書記關於巡視工作的重要講話精神和省委“五人小組”會議精神,學習領會中央和省委關於推進全面從嚴治黨、深化政治巡視的新部署、新要求,明確這一輪巡視的主要任務、工作安排和紀律要求。
省委各巡視組組長強調,省委巡視組將結合被巡視市縣特點,牢牢把握政治巡視定位,以“四個意識”為政治標杆,加強對十八屆六中全會和省第七次黨代會精神貫徹落實情況的監督檢查,將扶貧和脫貧攻堅情況、巡視整改情況納入巡視監督重要內容,著力檢查黨組織和黨員領導幹部政治忠誠、政治擔當、政治履職情況,深入了解市縣領導班子和黨員領導幹部樹立“四個意識”、發揮黨委(黨組)領導核心作用、貫徹中央大政方針和省委省政府重大決策部署情況,嚴肅黨內政治生活、加強黨的建設、選人用人情況,落實全面從嚴治黨主體責任和監督責任、執行中央八項規定精神和糾正“四風”、黨風廉政建設和反腐敗工作情況,中央巡視反饋問題和六屆省委巡視反饋問題整改情況。
省委巡視工作領導小組成員、省委巡視辦負責同志在進駐工作動員會上指出,七屆省委剛完成換屆即啟動第一輪巡視,並將脫貧攻堅納入巡視監督重要內容,是省委向黨中央看齊、堅決打贏脫貧攻堅戰、推動政治巡視向縱深發展的具體行動。被巡視市縣領導班子和黨員領導幹部要充分認識巡視監督在全面從嚴治黨中的重要作用,牢固樹立“信任不能代替監督”的理念,自覺接受巡視的政治體檢,如實向巡視組反映情況和問題,支持巡視組深入了解情況和準確發現問題,並加強對巡視組的監督,共同完成好這次巡視任務。
被巡視市縣黨委主要負責同志表示,把本市縣作為七屆省委首輪巡視對象,體現了省委對被巡視市縣領導班子和廣大黨員幹部的嚴管厚愛。將站在政治和全局的高度,切實增強“四個意識”,主動接受省委巡視組監督,積極支持配合巡視組開展工作,並以此次巡視為契機,開展自查自糾,加強作風建設,用好巡視成果,把全面從嚴治黨要求落到實處,確保中央政令暢通和省第七次黨代會精神落地,推動本市縣各項工作上新臺階。
據悉,這一輪巡視工作將於2017年7月31日結束。巡視組主要受理反映被巡視市縣領導班子及其成員、下一級領導班子主要負責人和重要崗位領導幹部問題的來信來電來訪,重點是關於違反政治紀律、組織紀律、廉潔紀律、群眾紀律、工作紀律和生活紀律等方面的舉報和反映。其他不屬於巡視受理範圍的信訪問題,將按規定轉被巡視單位或有關部門處理。
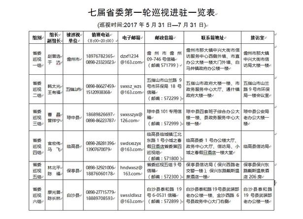
巡視期間,各巡視組設置了專門的聯繫電話、郵政信箱、電子郵箱和接訪室等。
(附:七屆省委第一輪巡視進駐一覽表)

五源河和美舍河國家濕地公園對外開放受到了海口市民的廣泛關注。[詳細]