國際在線教育頻道消息:對於許多海歸留學生而言,北上廣因其經濟發達程度,往往成為他們歸國後的第一選擇。隨著畢業季的即將到來,各大城市為了吸引海歸優秀人才,相繼放寬留學生落戶政策,出臺各種優惠福利。

北京留學生落戶基本條件:
在國外獲得碩士(含)以上學位;出國前已獲得博士學位,出國進行博士後等訪問研究。
出國留學一年以上。
年齡45周歲(含)以下。
出國前已與原工作單位解除勞動關係。(*出國期間若一直在挂靠社保,無法辦理落戶)。
學成回國兩年內通過在京用人單位提交申請材料。
回國後,與在京單位建立正式勞動關係並按要求繳納北京市社會保險。
留學回國人員的個人信息須與留學期間一致。
赴中國香港、中國澳門學習的人員,參照留學人員條件辦理。
政策調整:
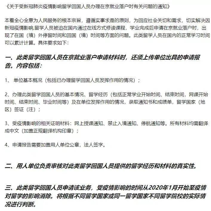
很多留學生受疫情影響,導致在國外待不滿一年,最近,在《關於受新冠肺炎疫情影響留學回國人員辦理在京就業落戶時有關問題的通知》上,這一硬性條件適當放寬了。留學人員在疫情期間被迫通過在線方式學習,留學生在國內的正常學習時間可以累計計算。 不滿一年想要落戶的留學生需要在提交落戶所需材料外,額外提交單位出具的申請報告,根據具體國家和院校的授課情況儘量具體評估。

額外材料:
單位基本信息。
落戶人員基本信息:錄取通知書、留學簽證、學業正常開始&結束時間、網課開始&結束時間、畢業時間、成績單。
網上授課通知:學校聽課通知、網課通知、停航通知。
此外,近期落戶北京,還放寬了對年齡的限制:碩士研究生年齡放寬3歲,即不超過30周歲,博士研究生不超過35歲。
落戶福利:
優秀人才最高獎勵100萬。
政府提供10萬元企業開辦費。
提供短期週轉性住所。
可購買免稅車一輛。
獲得北京市“特聘專家”稱號人士可以獲得100萬元獎勵。
上海留學生落戶基本條件:
學歷(滿足其中一點即可):
在國外高校學習獲得博士學位,累計在外學習時間一般不少於1年。
如為中外合作辦學、聯合培養等性質畢業生,累計在外學習時間一般不少於半年。
國內“雙一流”全日制本科及以上畢業生,並在國外高校學習獲得碩士學位。
國內非“雙一流”全日制本科及以上畢業生,並在國外高水準大學學習獲得碩士學位。
在國外高校學習獲得學士學位和碩士學位。
在國外高水準大學學習獲得學士學位。
國內獲得碩士研究生及以上學歷學位或取得副高級及以上專業技術職務任職資格後,赴國外高校或科研機構進修、做訪問學者等滿1年。
其他在國外高校學習獲得學士或碩士學位。
其他要求:
在回國後2年內來本市並持續在本市工作。
符合學歷要求前6點的人員,最近連續6個月在同一單位社會保險繳費基數不低於上一年度本市城鎮單位就業人員平均工資。
符合學歷要求第7點的人員,最近連續12個月在同一單位社會保險繳費基數不低於上一年度本市城鎮單位就業人員平均工資的1.5倍。
激勵政策
無社保基數要求:
滿足以下兩點的留學生不要求社保基數達標,全職工作6個月即可申請落戶上海:
上海科技創新職業清單”內的用人單位工作。
在國(境)外高水準大學獲得科學、技術、工程和數學等緊缺急需專業學士及以上學位的留學人員。
滿足以下任一要求的留學生可直接落戶上海:
高水準大學博士學位獲得高水準大學博士學位的人員,來上海全職工作後可直接申辦落戶。
在世界500強知名企業、跨國公司等任職高管、技術、科研職務的人員申請時應提供相關單位出具的職位、崗位描述、薪酬等信息,同時提交公司組織架構圖。
高水準大學、國際知名科研機構副教授、副研究員及以上職務人員在世界500強院校或知名科研機構擔任相關職務,申請時要提供相關單位出具的任職材料。
留學生落戶新政幾大變化:
首份工作不再要求在上海,只要回國兩年內即可申請落戶。
新增院校,放寬高學歷落戶要求。
新增三個可參考國際排名,國外500強院校放寬為“國外高水準大學”。
從211/985放寬為國內雙一流大學。
受疫情影響,放寬境外學習時間條件。政策表示,因受疫情影響,被迫改為線上授課的留學人員,在滿足海外高校授予學位的條件後,憑所獲取的學位進行落戶申請時,可對出境時間不做要求,但需提供學校停止面授的通知和情況説明等材料進行證明。

落戶福利:
可購買一輛免稅車。
浦江人才計劃:可獲得最高50萬元政府資助資金。
浦東創業:可申請15萬元創業資金。
所在單位為金融機構總部或地區總部、符合稅收要求的優質企業、被認定的優質科技企業、文化企業等,且個人滿足要求的,可享受每月幾千的租房補貼。
廣州留學生落戶基本條件:
年齡要求
具有國(境)外博士學位的留學人員,年齡須在50周歲以下(含50周歲)。
具有國(境)外碩士學位的留學人員,年齡須在45周歲以下(含45周歲)。
具有國(境)外學士學位及本科學歷的留學人員,年齡須在40周歲以下(含40周歲)。
社保要求
具有國(境)外碩士(含)以上學位的留學人員,申辦時須在本市引進單位繳納社會保險(五險同參)。
具有國(境)外學士學位及本科學歷的留學人員,在擇業期內(本科生擇業期從畢業證書落款日期起算兩年內)申辦時須在本市引進單位繳納社會保險(五險同參);在擇業期外申辦時須在本市連續繳納6個月社會保險(五險同參且不再要求在同一單位連續繳費)。
社保繳納單位需與實際用工單位一致。
社會保險繳費記錄如存在補繳情形的,不視為連續繳納社會保險費。
社會保險繳費記錄由受理部門自行核查,如查核無記錄,另行通知申請人提供。
單位要求
具有國(境)外學士學位及本科學歷或國(境)外碩士(含)以上學位,且在以下類型的用人單位工作或創業的留學人員,可申請將戶籍遷入廣州。
在廣州市屬國家機關、企事業單位、個體工商戶工作。
在省市場監管部門登記註冊的民營企業工作(經省人力資源社會保障部門認定清單內的非公經濟單位除外)。
在廣州創辦企業或開辦個體工商戶。
廣州人才引進落戶服務再提速
最近,留學生落戶廣州要比往年輕鬆很多,因為如今可以實現“當日辦”,也就是説,留學生在中心辦理“引進人才入戶”業務,在材料齊全的情況下,可實現8小時辦結(工作時間),公示結束即可落戶。
落戶福利
小額擔保貸款貼息,個人最高20萬元。
可購買一輛免稅車。
落戶南沙或黃埔,可申領2萬——6萬的入戶獎勵。
各區人才公寓及創業補貼等。
留學人員的項目向科委申報,一次性給予10萬元啟動資金補助。
為了留住優秀的海歸人才,北上廣以及各大新一線城市不斷出臺各種福利政策,為歸國求職的留學生提供了廣闊的發展空間。這也説明瞭在日益國際化的人才市場上,留學生始終保持著強勁的競爭力優勢。(文/楊鈞喆)
1、“國際在線”由中國國際廣播電臺主辦。經中國國際廣播電臺授權,國廣國際在線網絡(北京)有限公司獨家負責“國際在線”網站的市場經營。
2、凡本網註明“來源:國際在線”的所有信息內容,未經書面授權,任何單位及個人不得轉載、摘編、複製或利用其他方式使用。
3、“國際在線”自有版權信息(包括但不限于“國際在線專稿”、“國際在線消息”、“國際在線XX消息”“國際在線報道”“國際在線XX報道”等信息內容,但明確標注為第三方版權的內容除外)均由國廣國際在線網絡(北京)有限公司統一管理和銷售。
已取得國廣國際在線網絡(北京)有限公司使用授權的被授權人,應嚴格在授權範圍內使用,不得超範圍使用,使用時應註明“來源:國際在線”。違反上述聲明者,本網將追究其相關法律責任。
任何未與國廣國際在線網絡(北京)有限公司簽訂相關協議或未取得授權書的公司、媒體、網站和個人均無權銷售、使用“國際在線”網站的自有版權信息産品。否則,國廣國際在線網絡(北京)有限公司將採取法律手段維護合法權益,因此産生的損失及為此所花費的全部費用(包括但不限于律師費、訴訟費、差旅費、公證費等)全部由侵權方承擔。
4、凡本網註明“來源:XXX(非國際在線)”的作品,均轉載自其它媒體,轉載目的在於傳遞更多信息,豐富網絡文化,此類稿件並不代表本網贊同其觀點和對其真實性負責。
5、如因作品內容、版權和其他問題需要與本網聯繫的,請在該事由發生之日起30日內進行。