國際在線海南頻道消息:3月14日晚,海南省工商行政管理局、海南廣播電視總臺聯合主辦的2017年3·15國際消費者權益日專題晚會,現場曝光了2016年查處的海南房地産虛假廣告,哄抬海南房價現象11起案例。
據海南省工商局相關負責人介紹,2月6日,海南高速公路房地産開發公司微信公眾號“瑞海水城”,發佈了一則消息《瓊州海峽跨海大橋,湛江20分鐘可抵達海南!》,稱“瓊州海峽跨海大橋爭取2017年開工建設,2025年建成通車”。
2月23日、26日,海南中意旺房地産微信公眾號“海南地産”接連發佈了《房源告急海南樓市開啟漲價潮!》、《海南樓市賣斷貨,一房難求!海南房子為何受熱捧?》等虛假消息。海南部分房企微信公眾號利用奪人眼球的標題宣稱海南房價暴漲一房難求,製造海南房價大幅上漲的假像,另一邊則伺機推出海口、澄邁等地房産打折促銷廣告。在巨大的商業利益面前,部分樓盤開始捂盤惜售,盛傳房價“暴漲”及樓盤“脫銷”的説法,購房者“一房難求”。一面是政府“去庫存”調控的“誠信”,另一面,卻是房地産商散播虛假消息,哄抬房價,嚴重擾亂了海南房地産轉型發展。
根據省委省政府工作部署,為遏制和打擊海南房地産企業發佈虛假廣告的亂象,海南省工商局依據職能開展了房地産市場專項整治,加大對違法違規行為的查處力度。2016年,共出動執法人員300多人次,對涉嫌違法違規經營的25家企業依法約談、責令整改,立案查處房地産市場案件11宗。(供稿 海南省工商行政管理局 陳術穎 編輯 王強)
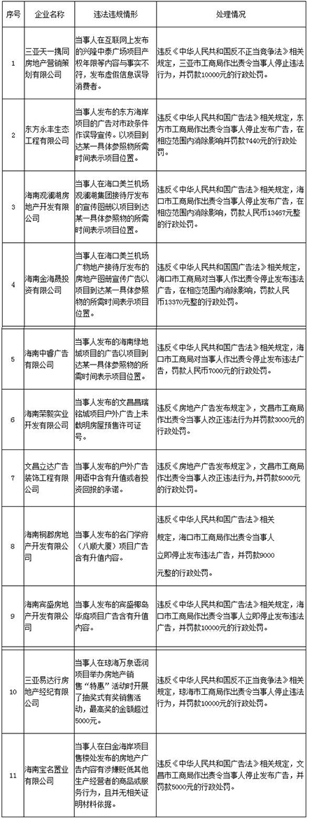
房地産市場違法違規企業名單

五源河和美舍河國家濕地公園對外開放受到了海口市民的廣泛關注。[詳細]